Chào mừng bạn đến với website Công ty Cổ phần Đầu tư Xây lắp điện Hải Phòng
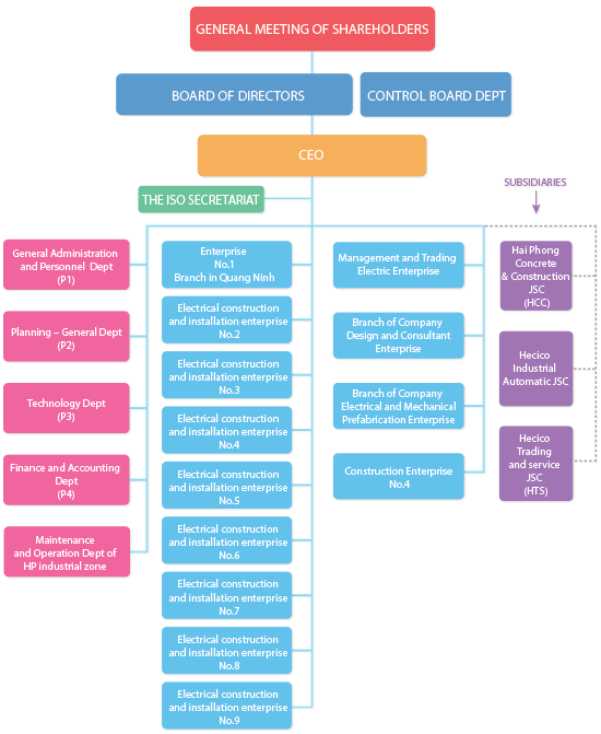
Trang chủAbout UsOrganizational Structure
Tin nổi bật
Hỗ trợ khách hàng
Cảm ơn bạn đã ghé thăm. Chúng tôi hân hạnh được giải đáp thắc mắc cho bạn!
Video